案例中心
案例中心

汽车电子

东海半导体,让汽车电子更可靠,让智慧出行更安心

首页 > 案例中心 > 开关电源SMPS应用介绍

开关电源SMPS应用介绍

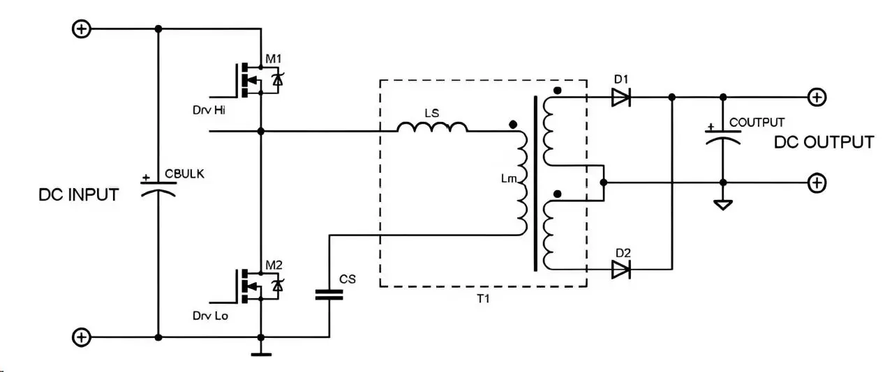
开关电源(SMPS)是一种高效电能转换装置,通过高频开关调控实现AC/DC或DC/DC变换。


核心优势:


高效节能:转换效率达85%-98%,远优于线性电源;

体积小巧:高频设计减少变压器/散热器体积;

稳定可靠:具备过压、过流及短路保护功能。

应用领域:覆盖通信设备、工业控制、消费电子(如充电器)、医疗仪器等领域,为现代电子系统提供高效、轻量化供电解决方案,是电子电力核心部件。